天瑞Skyray AAS9000原子吸收分光光度计
AAS系列原子吸收分光光度计是由天瑞仪器公司集多年光谱研发经验,历时数年自主研发,制造,独立销售的高性能,高可靠性的光谱分析仪器,具备火焰、石墨炉、氢化物发生等多种原子化方式可供选择。
- 型号: AAS9000
AAS系列原子吸收分光光度计是由天瑞仪器公司集多年光谱研发经验,历时数年自主研发,制造,独立销售的高性能,高可靠性的光谱分析仪器,具备火焰、石墨炉、氢化物发生等多种原子化方式可供选择。
产品说明、技术参数及配置
AAS系列原子吸收分光光度计是由天瑞仪器公司集多年光谱研发经验,历时数年自主研发,制造,独立销售的高性能,高可靠性的光谱分析仪器,具备火焰、石墨炉、氢化物发生等多种原子化方式可供选择。
该系列仪器由计算机通过USB2.0标准接口对其进行功能控制和数据处理,自动化程度高;具备多种安全防护措施,操作安全可靠;简单方便的结构设计,人性化的软件操作界面,使您的操作得心应手。
AAS 6000单火焰原子吸收
火焰原子吸收适用于物质中微量、痕量金属元素的测试,测试元素30多种,具备仪器结构简单,分析测试速度快,重复性好,干扰少的特点,尤其适合于铜、锌、钾、钠、金、银等元素的检测。
AAS 6000自动化程度高,技术成熟,操作简单,稳定可靠。
AAS 8000单石墨炉原子吸收
石墨炉原子吸收适用于物质中痕量、超痕量金属元素的测试,测试元素可达60种,具备灵敏度高,检出限低,进样量少等特点,尤其适合于镉、铬、铅、铝、钼等元素的检测。
AAS 8000(含石墨炉自动进样器)以及AAS 8000-M(不含石墨炉自动进样器)灵敏度高,检出限低,操作简单,使用方便。
AAS 9000火焰石墨炉一体式原子吸收
火焰石墨炉一体式原子吸收具备火焰石墨炉两种原子化器,因此集合了火焰石墨炉两种原子吸收仪器的优点,用户可以根据测试需要,快速切换原子化器,达到测试效果。
AAS 9000(含石墨炉自动进样器)以及AAS 9000-M(不含石墨炉自动进样器)具备火焰石墨炉双原子化器,通用性强,串联式光路设计,无须机械切换,测试稳定可靠。
高度自动化,样品检测更省心
多种安全?;ぃ僮鞲残?/span>
人性化设计,使用更舒心
完善及时的服务体系,测试更放心
性能特点
主机
1、全反射消色差光学系统。
采用轮胎镜代替凸透镜作为仪器的光学聚焦设备,有效解决了不同元素焦点不同的色差问题,提高了光学系统效率。
2、C-T型单色器。
采用1800线/mm、闪耀波长230nm光栅分光系统。
3、八元素灯灯塔。
八只灯分别配备八路独立灯电源,一灯工作,多可以七灯预热,节省了换灯和预热时间,使元素测量更加快捷方便。
4、全自动化设计。
除主机电源开关外,仪器全部功能通过计算机监测与控制。
5、USB2.0通讯方式。
业内率先采用USB2.0通信接口,提升了通信速度,兼容新计算机系统。
6、背景校正系统。
具备氘灯与自吸收两种背景校正模式,背景信号1A时,扣背景能力30倍以上。
7、外观采用流线型钣金工艺设计,简约时尚,美观大方
8、自主知识产权,功能完善,性能强大的分析软件。
人性化的操作界面,让您的操作易如反掌,可切换中英文Windows风格软件界面,可在Windows XP, Windows 7等操作系统下完美运行,全自动定性、定量分析,自动计算元素含量,自动生成测试报告。
火焰系统
1、纯钛雾化室,纯钛燃烧头。
有效防止酸气腐蚀,使用寿命更长。
2、玻璃雾化器。
采用专用玻璃雾化器,雾化效率高,维护更换方便。
3、质量流量控制器实现乙炔流量控制。
质量流量控制器精确控制乙炔流量,精度达1ml/min,并对流量进行动态监测,使用方便,安全可靠。
4、更多的安全?;ご胧?,使样品分析更加安全可靠。
1) 乙炔泄露?;?/span>
2) 乙炔压力监视
3) 空气压力监视
4) 燃烧头状态监视
5) 火焰状态监视
6)水封状态监视
石墨炉系统
1、石墨炉电源内置。
石墨炉电源、原子吸收主机位于同一台仪器内,仪器空间更加紧凑,缩短了电缆长度,减少了石墨炉电源对外界的电磁干扰、提高了石墨管加热效率。
2、石墨炉控温精度高,升温速度快。
采用大功率变压器、微阻电缆线以及光控升温方式,并配合软件、硬件温度校正系统,高温段控温精度可达±1%。
3、更多的安全?;ご胧?,使样品分析更加安全可靠。
1) 冷却水流量监控
2) 载气压力监视
3) 石墨管温度监视
4) 石墨炉温度监视
4、自动载气流量控制。
石墨炉内气,外气全部由计算机根据软件升温流程自动控制。
自动进样器
150位转盘式火焰石墨炉通用自动进样器。
极坐标转盘式自动进样器,定位精度高,运行稳定可靠,使用维护方便。(AAS8000-M和AAS9000-M产品为手动进样模式,不配备自动进样器)
技术指标
主机
单色器类型:切尔尼-特纳型(Czerny-Turner)
波长范围:190nm~900nm
波长准确度:±0.25nm
波长重复性:< 0.05nm
光谱带宽:0.1/0.2/0.4/0.7/1.4 nm五档自动切换
火焰系统
火焰法测铜(Cu)精密度:< 0.8%
火焰法测铜(Cu)检出限:< 0.006ug/mL
火焰法测铜(Cu)特征浓度:< 0.025μg/ml/1%
静态稳定性: 0.003 Abs(static)
动态稳定性: 0.005 Abs(dynamic)
石墨炉系统
石墨炉控温范围:室温--3000℃
石墨炉升温速率:3000℃/s
石墨炉测镉(Cd)精密度:≤ 2%(自动进样模式)
石墨炉测镉(Cd)精密度:≤ 5%(手动进样模式)
石墨炉测镉(Cd)检出限:≤ 1.0pg
可选配置
1、低噪音无油空气压缩机
2、自动控温冷却水循环装置
3、氢化物发生器
4、品牌计算机
5、品牌打印机
6、待分析元素光源
人性化的软件界面,全自动的检测流程,精确的测量结果。
AAS系列软件工作站完美支持Windows操作系统,可应用于Windows XP、Windows 7等操作系统。
软件界面设计采用Windows风格,尽量贴近用户使用习惯,简化操作流程。
软件主界面基本涵盖仪器所有功能,参数设置,仪器控制,数据处理,谱图显示,曲线拟合,用户管理,仪器状态监视等。
全自动样品测试,自动记录用户前一次的测试参数,测试完毕用户可选择保存项目,打印测试报告,导出为EXCEL文件等多种操作。
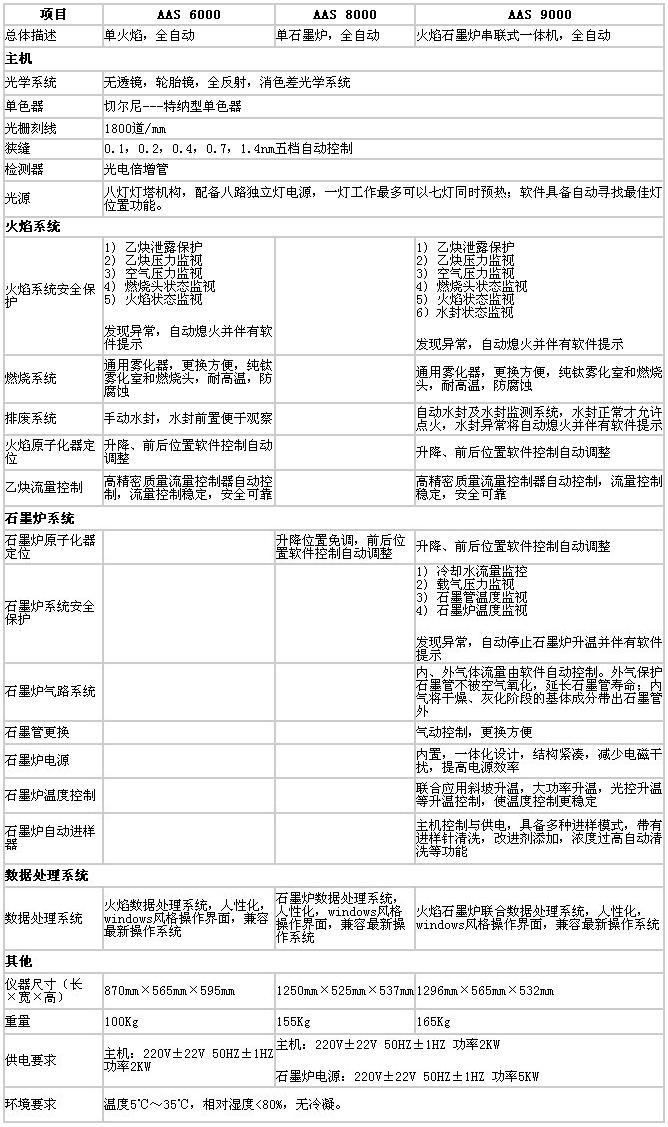
天瑞AAS86000 AAS9000原子吸收分光光度计参数
