欢迎光临本公司网站!由于网站产品信息存在更新不及时的情况,有些产品信息未能及时发布到网站上,不论您来我们网站是选型号还是买产品,烦请加一下上方客服卫星号(平台不显示卫星号,可以去我是网站查看卫星号),保证我们提供的服务您会满意的,因为我们是提供专业服务的。您能在茫茫网海中,找到我们这里,说明与我们很有缘分,不管结果如何,让我们从这里开始相识、相交到相见。从此以后不管您身在何方,只要您有任何产品问题都可以向我们咨询,我们会满怀热情,尽最大的努力为您释疑。您顺手加个卫星备用,以后您有相关问题随时随地发一条信息给我们,我们都会热忱为您解答,还可以为您提出一些相关专业的参考意见。一次简单的相遇,交一生的朋友,买卖不成情谊在,这次不成,下次还有机会:合适——您今天下单;不合适——您改天下单;来与不来——友谊在;买与不买——情义在;一年又一年,我们一直都在翘首等待您的到来!米恩科技,诚信经营,用心服务 ?!钲谑忻锥骺萍加邢薰?/span>
致新精密ZX801 EMI电源滤波器测试系统
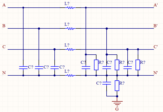
ZX801是一款集LCR数字电桥、直流低电阻、耐压绝缘于一体的EMI电源滤波器测试系统。专门应用于电源滤波器产品,一键测试产品的各项参数,大大提高测试效率。
ZX801只需D一次设置产品型号的参数并保存,以后直接调用,方便快捷。本系统可以测试电感L,电容C,电阻R,损耗D,品质因数Q和耐压漏电流I。另外每台仪器也可以单独使用。提供测试数据保存功能,可以给客户分析产品数据提供帮助。
特点:
1、可以测试单相,三相及三相四线滤波器。
2、支持连接自动化设备。
3、数据保存功能。
4、LCR数字电桥支持50-200KHz任意设置。
5、提供耐压测试警示。
6、耐压测试时间以及耐压爬升时间可以自由设置。
7、测试界面与设置界面分开,并对设置界面进行加密,避免误操作。
8、测试结束后,自动放电。


系统型号 | ZX801 |
仪器型号 | ZX2789,ZX5512,ZX9501 |
测试参数 | C,D,L,Q,R,I |
数字电桥频率 | 50Hz-200kHz |
数字电桥电平 | 5mV-2V |
电容范围 | 0.00001pF9.99999F |
电感范围 | 0.00001uH-9999.9H |
DCR范围 | 0.01m-99.9999MΩ |
直流电阻测试范围 | 1uΩ-3MΩ |
耐压输出电压 | AC:50V-5kV |
DC:50V-6kV | |
电流测试范围 | AC:0.1mA-30mA |
DC:0.01mA-10mA | |
耐压上升时间 | 0.1s-999s |
耐压测试时间 | 0.3s-999s |
致新精密ZX801 EMI电源滤波器测试系统